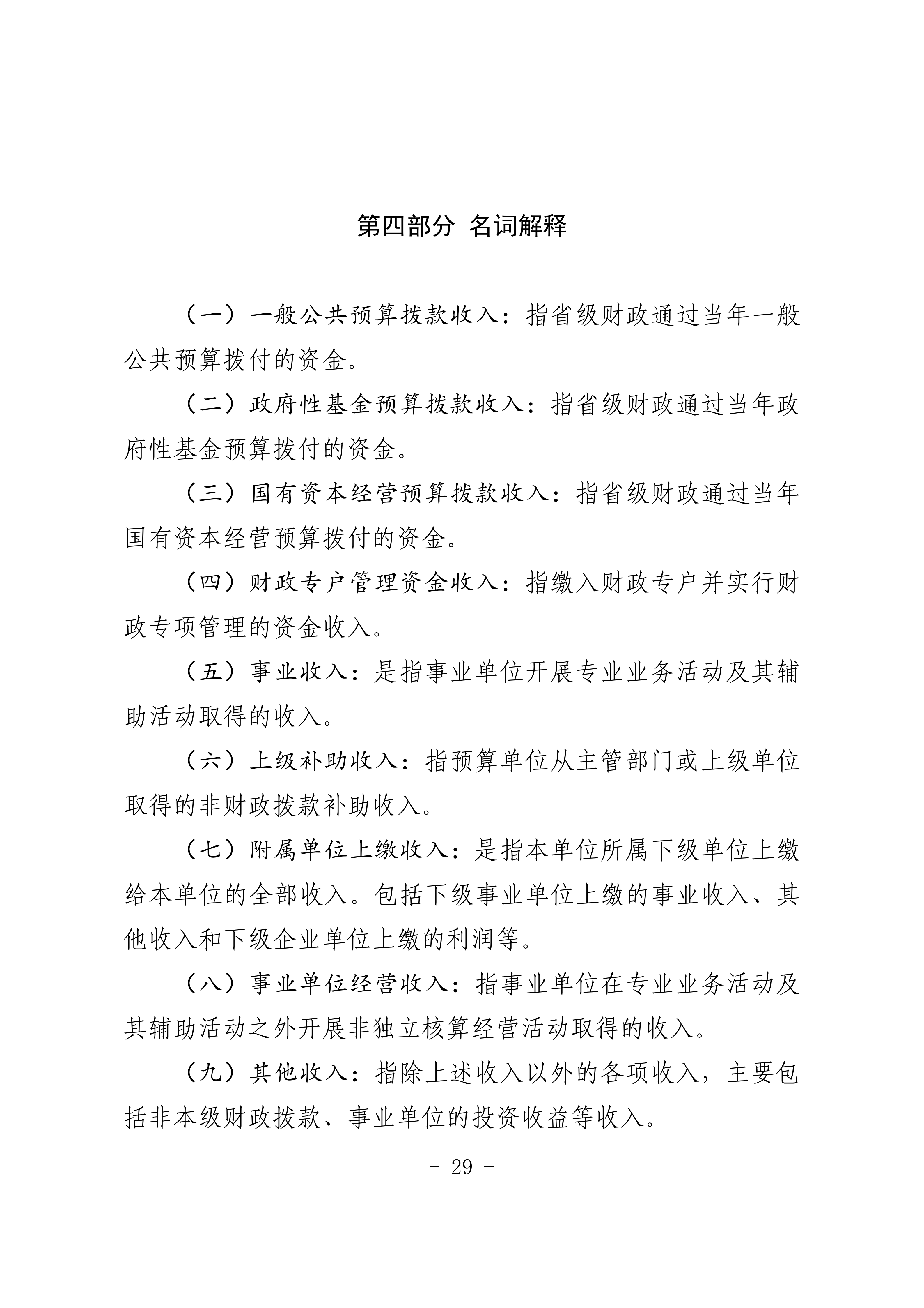
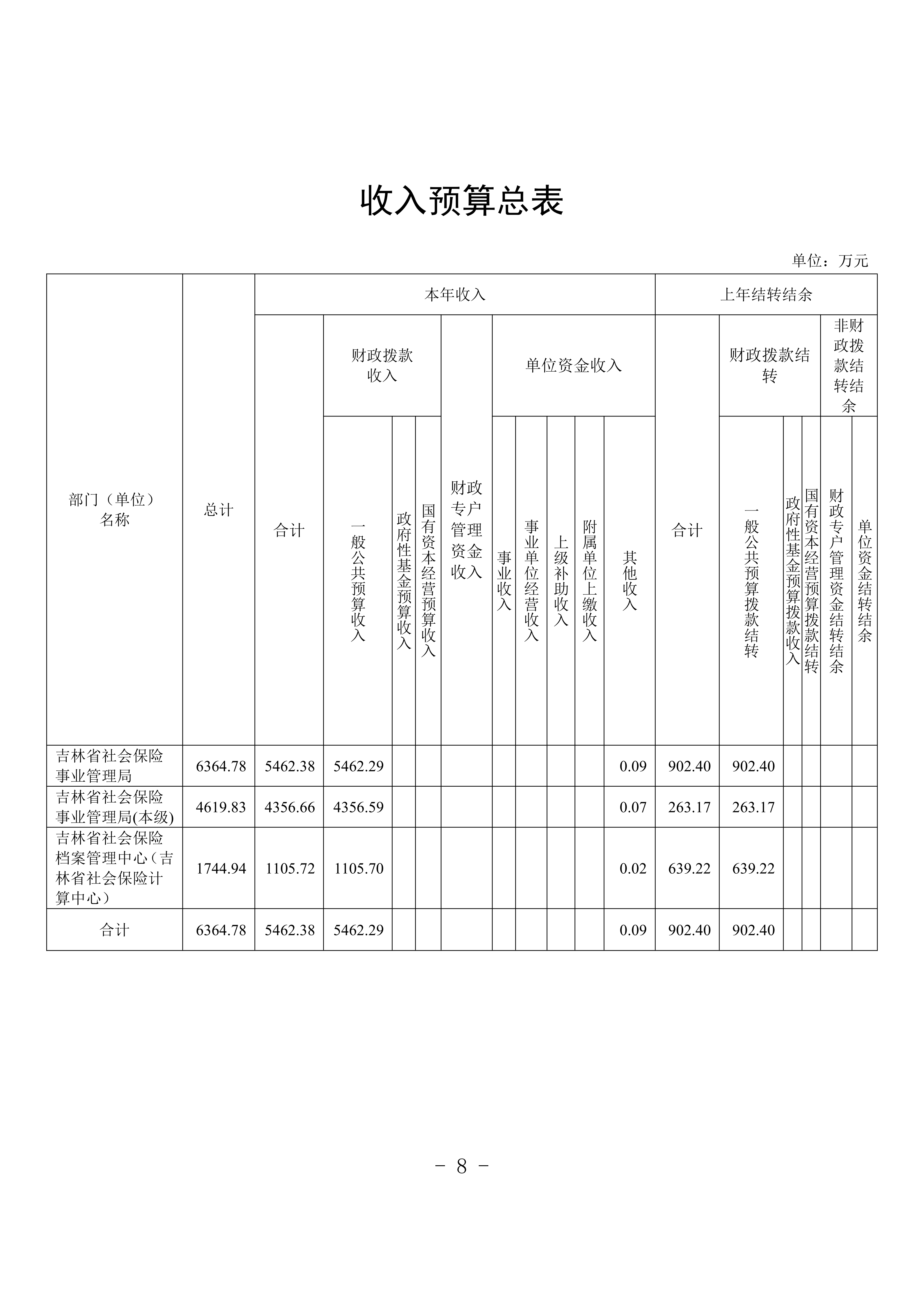
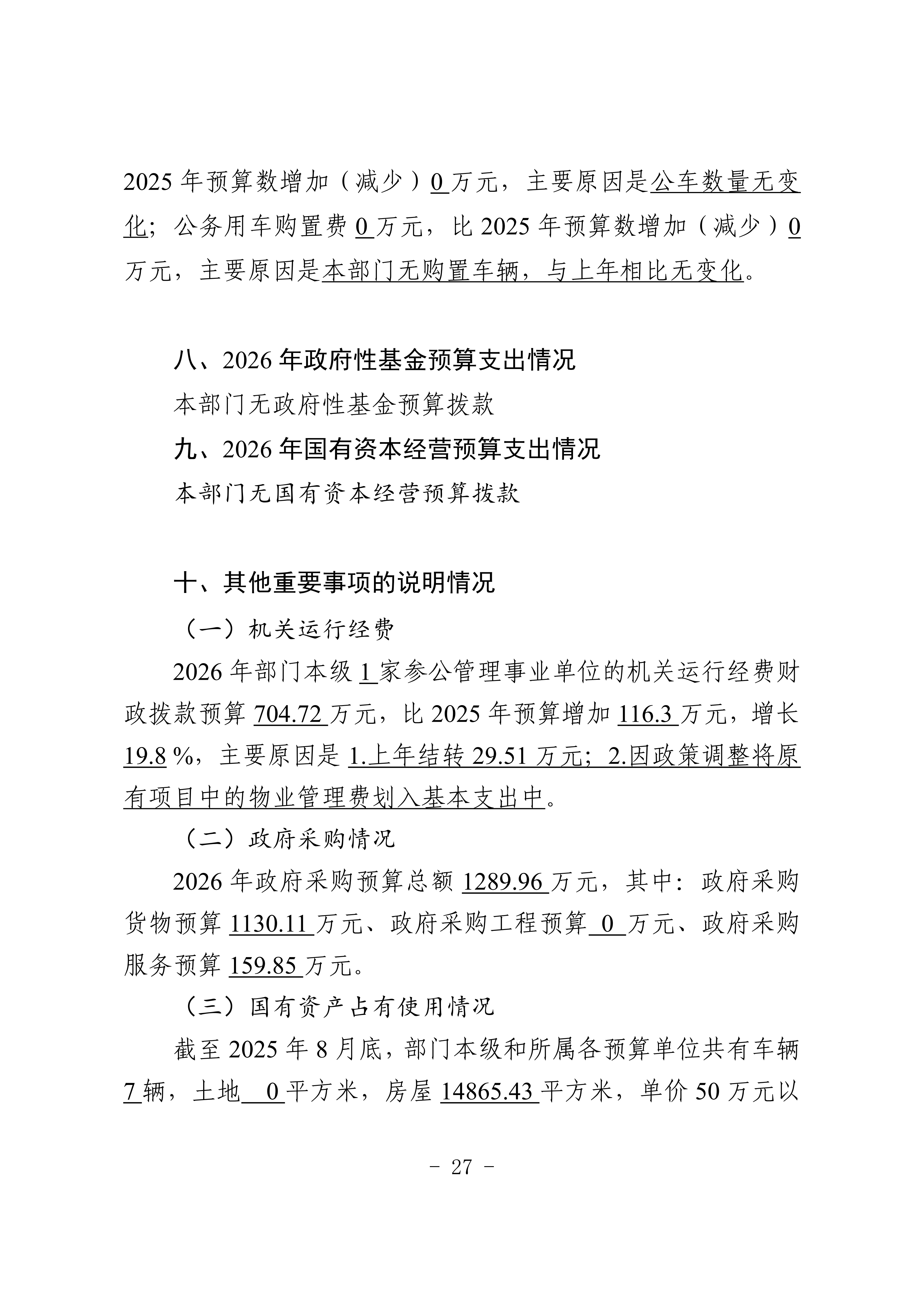
2026年度吉林省社会保险事业管理局部门预算信息公开(部门)
发布时间:2026-02-28 08:50:00 来源:

(责任编辑:吉林省社会保险事业管理局_牛思家)
×
分享到 - 微信
无标题文档

地    址:长春市西民主大街959号 邮编:130061

网站标识码:2200000024

版权所有:吉林省社会保险事业管理局

吉ICP备05005982号

吉公网安备22000002000003号

吉林省社会保险小程序

吉林掌上社保APP
微信小程序
支付宝小程序

地址:长春市西民主大街959号 邮编:130061

网站标识码:2200000024

版权所有:吉林省社会保险事业管理局

吉ICP备05005982号

吉公网安备22000002000003号

吉林掌上社保APP扫码下载

苹果商店
安卓本地下载